I want to put together a softcore 68K computer system, just something simple. I’ve purchased, but not yet received, the Terasic Cyclone V GX Starter Kit, an Altera FPGA eval board. It looks pretty sweet and...
Entertainment
Food & Drinks
my mini-review of the IKALOGIC Scanalogic-2 PRO logic analyzer
As many of you know, I maintain a comparison page of sub$1000 logic analyzers here. I previously owned both a LogicPort and a Saleae Logic unit. I just received in the mail an IKALOGIC Scanalogic-2 PRO logic analyzer. ...
Lifestyle
EEVBLOG does a video teardown on the Amiga 500!
Dave just posted this! I’m so glad to see him take this on!
progress on amiga vsc made this weekend, VSYNC problem persists
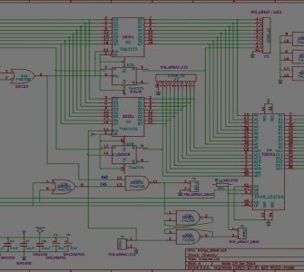
Worked on the Amiga VSC this past weekend at Notacon with my super smart friend Brian P. We made some progress, including eliminating all but the smallest HSYNC related bugs. There is still a problem that is haunting...
Video artifacts present in scan doubled video
I uploaded a video to youtube that shows some video artifacts happening with the scan doubled video. The entire video shakes as if interlaced, but it’s not. Original res 320×200(15.7khz), doubled to...
Latest articles
Couple hi-res images of 16902A mainboard
I just recently added another HP/Agilent logic analyzer to my collection. This time it is the 16902A. I needed to remove the CPU tray to replace the IDE HDD with a SATA SSD. As a result, I figured I’d take couple...
Creating a timeline of events
It’s often useful when trying to understand, debug, or reverse engineer a system to put together a timeline of operation from beginning to end. The result is a series of events where something happens first, then...
Understand the system
Of all of the different techniques this one may be the simplest but also the most important. When you’re trying to reverse engineer something, understanding the system is key to unraveling the black box which is...
New Reverse Engineering PALs page
I’ve recently put a new page online on the site. It hosts a basic outline on different techniques to enable one to reverse engineering a PAL, and produce a modern equivalent. Right now, there are about a dozen...
Commodore Amiga AutoConfig expansion card process
Since I’ve been reverse engineering a DataFlyer Plus HDD SCSI expansion card for the Commodore Amiga, I’ve needed to get a much better understanding of how the AutoConfig process works. I’m by far no...
Building a PAL reader for TL866A
So I’m in the process of trying to reverse engineer some custom PALs from a Commodore Amiga Dataflyer 500. It would be ideal to read those PALs directly, however I don’t have a compatible PAL reading...

















